Gobierno y administración
La Universidad de Las Américas se distingue por su compromiso con la transparencia y eficiencia en su gobierno y administración, garantizando una gestión orientada al desarrollo académico y al bienestar de su comunidad universitaria. Conoce cómo lo logramos.


Dr. Carlos Larreátegui
Canciller UDLA
La UDLA es una institución sustentada en el emprendimiento y en la innovación que busca formar a sus estudiantes bajo una cultura intelectual que les permita comprender los contextos actuales y profesionalizarlos bajo conocimientos de vanguardia y las mejores herramientas pedagógicas.
Hemos construido una cultura organizacional que promueve la excelencia en todos los ámbitos. Por ello, somos la única institución universitaria ecuatoriana que ha logrado una acreditación institucional en los Estados Unidos y que cuenta con el mayor número de acreditaciones internacionales de carreras y programas. Nuestra investigación es vigorosa y está orientada a solucionar los problemas del Ecuador. Eso ha permitido que varios rankings internacionales nos ubiquen como la mejor universidad del Ecuador y, sin duda, la de mayor avance tecnológico.
En la UDLA amamos lo que hacemos.
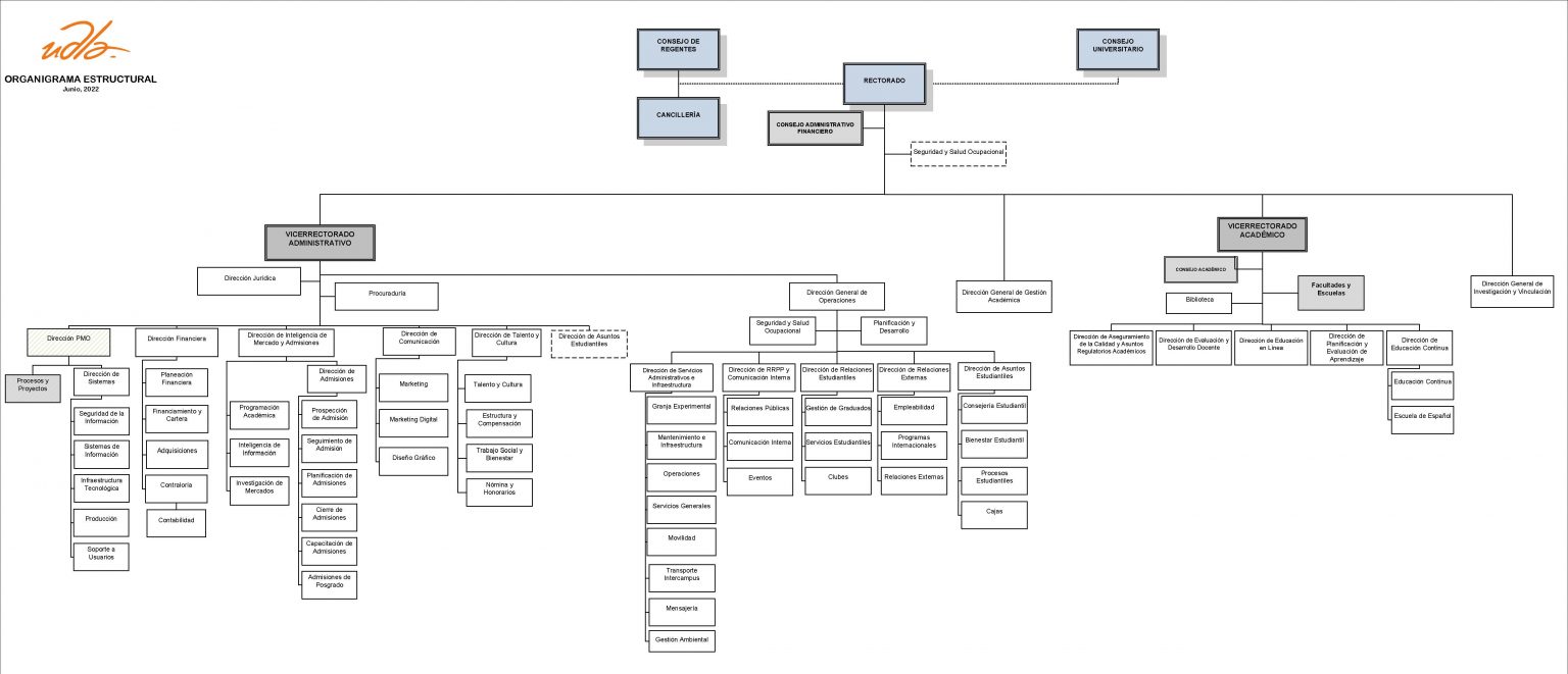
Estructura organizacional
Los órganos de representación aseguran el cumplimiento de la misión institucional y los principios académicos definidos en nuestro modelo educativo. El gobierno de la UDLA se rige por los principios establecidos en la Constitución, particularmente aquellos que figuran en los artículos 351 y 355.
La Universidad se regirá bajo el principio de autonomía académica, administrativa, financiera y orgánica, ejercida y comprendida de manera solidaria y responsable.
En virtud de estos principios, la dirección de la universidad está conformada por los diferentes sectores de nuestra comunidad universitaria: autoridades, profesores, estudiantes y colaboradores, acorde con nuestros valores de: calidad, igualdad de oportunidades, alternabilidad y equidad de género.
Nuestras autoridades institucionales son:
- El Rector
- El Vicerrector Académico
Sin perjuicio de las atribuciones de las autoridades institucionales en la materia, son autoridades académicas los Decanos.
Consejo Universitario
La Universidad tendrá como autoridad máxima a un órgano colegiado académico superior, denominado Consejo Universitario, el mismo que estará integrado de la siguiente manera:
Estructura
Canciller
Rector
Vicerrector Académico
Secretaria General
Decanos de las facultades
Representantes del personal académico
Representantes de los estudiantes
Representante de los empleados y trabajadores de la Universidad
Consejo de regentes
La Universidad de Las Américas tendrá un Consejo de Regentes integrado por el Canciller, Vicecanciller y cinco miembros ordinarios.
Constituye la principal función del Consejo de Regentes velar por el cumplimiento de la misión, la visión y los principios fundacionales de la Universidad.
El Consejo de Regentes será presidido por el Canciller de la Universidad Dr. Carlos Larreátegui Nardi.

Estructura
Canciller - Presidente
Vicecanciller - Vicerrector Académico
Miembros ordinarios

Secretario general
El Secretario General es una autoridad no académica de la Universidad. Asimismo, es designado y removido por el Consejo de Regentes.
Son funciones del Secretario General las siguientes:
- Asesorar en el cumplimiento de las normas jurídicas por las que se rige la Universidad.
- Elaborar, a petición del Rector, los proyectos de reglamentos de la Universidad.
- Autorizar con su firma las actas de las sesiones del Consejo Universitario, así como los acuerdos que emanen de dicho órgano.
- Cumplir las funciones que, en forma específica, determine el Consejo Universitario y los órganos competentes de la Universidad.
- Cumplir las funciones establecidas en el presente Estatuto y en los Reglamentos Internos de la Universidad.
Secretario General de la Universidad de Las Américas
Ab. María Gabriela Hidalgo
Autoridades

Doctor PhD por la Universidad de Navarra, Master in Public Administration por la Universidad de Harvard, Master of Sciences in Government por London School of Economics y Doctor en Jurisprudencia por la Universidad Católica del Ecuador. Ha sido Secretario General de la Administración Pública, Superministro de Desarrollo Humano y profesor en varias universidades desde 1988.

MBA por Harvard Business School y máster en Políticas Públicas por la Universidad de Oxford. Ha trabajado en J.P. Morgan en Nueva York y actualmente impulsa proyectos de tecnología y gestión financiera en la UDLA. Miembro de la Cámara de Comercio Italiana en Ecuador y la AEI.

PhD en Estadística por la Universidad de Iowa. Ha sido docente en la Universidad San Francisco de Quito y en la Universidad Estatal de Wichita. Consultor en empresas estadísticas.

Ingeniero en Sistemas, PhD en Informática por la Universidad de Alicante. Fundador de varias empresas tecnológicas, con experiencia en la dirección académica y consultoría en soluciones informáticas educativas. Decano de la Facultad de Ingeniería y Ciencias Aplicadas desde 2019.

Abogada y MBA, Secretaria General de la Universidad de Las Américas (UDLA) y autoridad del gobierno universitario. Lidera áreas estratégicas como Cumplimiento, Vida Estudiantil, Convivencia Universitaria y Participación Estudiantil, promoviendo una gestión basada en el trabajo articulado, el liderazgo colaborativo y una visión humanista de la educación superior.

PhD en Letras Hispánicas por la University of British Columbia y maestría en Estudios Hispanoamericanos por la University of Washington. Ha sido docente y subdirector en la Universidad de las Artes. Bajo el seudónimo Salvador Izquierdo, ha publicado varias novelas y obtenido premios literarios.

Economista por la PUCE y PhD en Economía por la Universidad de Fordham. Fue Director de Riesgo Soberano para América Latina en Fitch Ratings y Economista Senior en IHS Global Insight. Decano de la Escuela de Negocios de la UDLA desde 2021.

Médico por la Universidad Internacional del Ecuador. Máster en Docencia Universitaria y Neurociencias por King’s College London. Director y docente de Psiquiatría en la Facultad de Medicina de la UDLA.

PhD en Educación y Máster en Sociología. Ha liderado la Facultad de Odontología de la UDLA, consolidándola como la más prestigiosa del país. Creó un Centro de Atención Odontológica accesible para la comunidad.

Comunicadora visual, PhD por la Universidad de Melbourne. Experiencia en docencia universitaria y proyectos interdisciplinarios en educación, salud y medio ambiente en Ecuador y Australia.

Doctor en Jurisprudencia por la PUCE, con especialidad en Derecho Procesal. Fue decano de la Facultad de Jurisprudencia en la PUCE, vicepresidente del Colegio de Abogados de Pichincha, diputado, vicealcalde y alcalde de Quito. Actualmente, decano de la Facultad de Derecho en la UDLA.

Ingeniero en Electrónica y Redes de Información, Magister en Gerencia de Sistemas y Tecnologías de la Información, PhD en Informática por la Universidad de Alicante. Con más de 15 años de experiencia en docencia universitaria, su trayectoria se ha centrado en la transformación digital, la ciberseguridad y la investigación aplicada. Ha liderado iniciativas estratégicas para la innovación educativa, promoviendo el desarrollo de programas académicos alineados con las tendencias tecnológicas emergentes.

Licenciada en Psicología y Doctora en Psicología por la Universidad de Deusto. Psicoterapeuta acreditada, experta en evaluación psicoeducativa y terapia existencial, con experiencia en consejería y docencia en contextos multiculturales.

Arquitecto, Máster en Arquitectura Biodigital. Con 18 años de trayectoria en docencia e investigación, es especialista en sistemas digitales, biomimética y arquitectura emergente. Su gestión se destaca por un enfoque en innovación y sostenibilidad, habiendo sido reconocido internacionalmente con distinciones como el Architecture MasterPrize y el Kyoto Global Design Awards, consolidando una visión vanguardista en la formación de nuevas generaciones de arquitectos.

Licenciado en Arte Culinario por IBAHRS y con títulos de Vatel y Swiss Business School. Empresario gastronómico, dirige la escuela de Gastronomía de la UDLA desde 2017, con experiencia en restauración y catering.

Lorena Suárez es una música y directora de orquesta con formación académica internacional de alto nivel. Cuenta con un Doctorado en Artes Musicales (2025) en Dirección de Orquesta y Teoría de la Música por la University of Arizona. Previamente, obtuvo una Maestría en Música con especialización en Dirección de Orquesta en la University of Minnesota Duluth (2018), además de estudios en Dirección Coral y Composición Vocal en el Conservatorio Luigi Cherubini, en Italia.

Doctora en Jurisprudencia, directora ejecutiva de Participación Ciudadana. Especialista en transparencia, democracia y procesos electorales. Ha sido consultora y autora de publicaciones académicas.

Economista por la PUCE y máster en Economía por FLACSO. Ha trabajado en el Banco Central del Ecuador como Subgerente de Programación y Regulación y ha ocupado varios roles en instituciones como la Superintendencia de la Economía Popular y Solidaria. Docente en materias de macroeconomía, Finanzas públicas y Crecimiento y Desarrollo.

Doctor PhD por la Universidad de Navarra, Master in Public Administration por la Universidad de Harvard, Master of Sciences in Government por London School of Economics y Doctor en Jurisprudencia por la Universidad Católica del Ecuador. Ha sido Secretario General de la Administración Pública, Superministro de Desarrollo Humano y profesor en varias universidades desde 1988.

MBA por Harvard Business School y máster en Políticas Públicas por la Universidad de Oxford. Ha trabajado en J.P. Morgan en Nueva York y actualmente impulsa proyectos de tecnología y gestión financiera en la UDLA. Miembro de la Cámara de Comercio Italiana en Ecuador y la AEI.

PhD en Estadística por la Universidad de Iowa. Ha sido docente en la Universidad San Francisco de Quito y en la Universidad Estatal de Wichita. Consultor en empresas estadísticas.

Ingeniero en Sistemas, PhD en Informática por la Universidad de Alicante. Fundador de varias empresas tecnológicas, con experiencia en la dirección académica y consultoría en soluciones informáticas educativas. Decano de la Facultad de Ingeniería y Ciencias Aplicadas desde 2019.

Abogada y MBA, Secretaria General de la Universidad de Las Américas (UDLA) y autoridad del gobierno universitario. Lidera áreas estratégicas como Cumplimiento, Vida Estudiantil, Convivencia Universitaria y Participación Estudiantil, promoviendo una gestión basada en el trabajo articulado, el liderazgo colaborativo y una visión humanista de la educación superior.

PhD en Letras Hispánicas por la University of British Columbia y maestría en Estudios Hispanoamericanos por la University of Washington. Ha sido docente y subdirector en la Universidad de las Artes. Bajo el seudónimo Salvador Izquierdo, ha publicado varias novelas y obtenido premios literarios.

Economista por la PUCE y PhD en Economía por la Universidad de Fordham. Fue Director de Riesgo Soberano para América Latina en Fitch Ratings y Economista Senior en IHS Global Insight. Decano de la Escuela de Negocios de la UDLA desde 2021.

Médico por la Universidad Internacional del Ecuador. Máster en Docencia Universitaria y Neurociencias por King’s College London. Director y docente de Psiquiatría en la Facultad de Medicina de la UDLA.

PhD en Educación y Máster en Sociología. Ha liderado la Facultad de Odontología de la UDLA, consolidándola como la más prestigiosa del país. Creó un Centro de Atención Odontológica accesible para la comunidad.

Comunicadora visual, PhD por la Universidad de Melbourne. Experiencia en docencia universitaria y proyectos interdisciplinarios en educación, salud y medio ambiente en Ecuador y Australia.

Doctor en Jurisprudencia por la PUCE, con especialidad en Derecho Procesal. Fue decano de la Facultad de Jurisprudencia en la PUCE, vicepresidente del Colegio de Abogados de Pichincha, diputado, vicealcalde y alcalde de Quito. Actualmente, decano de la Facultad de Derecho en la UDLA.

Ingeniero en Electrónica y Redes de Información, Magister en Gerencia de Sistemas y Tecnologías de la Información, PhD en Informática por la Universidad de Alicante. Con más de 15 años de experiencia en docencia universitaria, su trayectoria se ha centrado en la transformación digital, la ciberseguridad y la investigación aplicada. Ha liderado iniciativas estratégicas para la innovación educativa, promoviendo el desarrollo de programas académicos alineados con las tendencias tecnológicas emergentes.

Licenciada en Psicología y Doctora en Psicología por la Universidad de Deusto. Psicoterapeuta acreditada, experta en evaluación psicoeducativa y terapia existencial, con experiencia en consejería y docencia en contextos multiculturales.

Arquitecto, Máster en Arquitectura Biodigital. Con 18 años de trayectoria en docencia e investigación, es especialista en sistemas digitales, biomimética y arquitectura emergente. Su gestión se destaca por un enfoque en innovación y sostenibilidad, habiendo sido reconocido internacionalmente con distinciones como el Architecture MasterPrize y el Kyoto Global Design Awards, consolidando una visión vanguardista en la formación de nuevas generaciones de arquitectos.

Licenciado en Arte Culinario por IBAHRS y con títulos de Vatel y Swiss Business School. Empresario gastronómico, dirige la escuela de Gastronomía de la UDLA desde 2017, con experiencia en restauración y catering.

Lorena Suárez es una música y directora de orquesta con formación académica internacional de alto nivel. Cuenta con un Doctorado en Artes Musicales (2025) en Dirección de Orquesta y Teoría de la Música por la University of Arizona. Previamente, obtuvo una Maestría en Música con especialización en Dirección de Orquesta en la University of Minnesota Duluth (2018), además de estudios en Dirección Coral y Composición Vocal en el Conservatorio Luigi Cherubini, en Italia.

Doctora en Jurisprudencia, directora ejecutiva de Participación Ciudadana. Especialista en transparencia, democracia y procesos electorales. Ha sido consultora y autora de publicaciones académicas.

Economista por la PUCE y máster en Economía por FLACSO. Ha trabajado en el Banco Central del Ecuador como Subgerente de Programación y Regulación y ha ocupado varios roles en instituciones como la Superintendencia de la Economía Popular y Solidaria. Docente en materias de macroeconomía, Finanzas públicas y Crecimiento y Desarrollo.